|
|
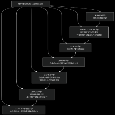
羅永浩是一位非常復雜且充滿爭議的公眾人物,他身上貼著很多標簽:連續創業者、理想主義者、演說家、網紅主播,甚至被稱為“行業冥燈”。要全面了解他,我們可以從他的經歷、性格和公眾形象幾個方面來看。 為了讓你能快速了解他職業生涯中的重要節點,我梳理了一張圖表:
🔥 鮮明個性與公眾形象 羅永浩的性格特質非常鮮明,這也是他吸引大量關注的重要原因。 叛逆與理想主義:他從學生時代起就展現出叛逆的一面,并且始終以“理想主義者”自居,渴望打造完美產品。但他也面臨著理想主義與商業現實之間的巨大沖突。 好斗與直言不諱:他善于并熱衷于通過社交媒體制造事端、進行言論挑釁和在線辯論。從早期的西門子冰箱門、與方舟子的論戰,到近期的西貝預制菜事件,他都展現出“斗士”的一面。 “彪悍”與“真實”:他憑借“彪悍的人生不需要解釋”等語錄,樹立了特立獨行、敢于表達的形象。他在紀錄片《燃點》中坦誠自己最嚴重時想過自殺,也愿意展現脆弱與掙扎的一面。 這些特質使他成為一個極具爭議性的人物。支持者欣賞他的真誠、執著和敢于挑戰權威;批評者則認為他過于狂妄、善于營銷和炒作。他也因一些過往言論(如“精日”)引發過巨大爭議。 🤔 如何評價他? 評價羅永浩,很難簡單地用好壞成敗來界定。 他是一個星東的“產品經理”和“演說家”,但對公司整體運營、供應鏈管理等顯得力不從心。 他屢敗屢戰的經歷,以及為償還債務全力以赴的舉動,為他在很多人心中贏得了敬意。 他巨大的影響力是一把雙刃劍。他能為消費者權益發聲,但其言論有時也可能失之偏頗,帶來不小的負面影響。公眾人物如何審慎使用話語權,在他身上體現得尤為明顯。 總而言之,羅永浩是一個復雜、多面且一直在折騰的動態人物。他是一位出色的營銷大師和表達者,一位充滿悲情色彩的理想主義者,也是一位爭議不斷的商業玩家 |
